Tolani College Of Commerce (Autonomous)

तोलानी वाणिज्य महाविद्यालय (स्वायत्त)

(Sponsored & Managed by Tolani Education Society, Mumbai-400021) (Recognised Linguistic (Sindhi)
Minority Institution,Affiliated to University of Mumbai) Re-accredited (3rd Cycle) by N.A.A.C with ‘A’ Grade (CGPA 3.03)

Tolani College Of Commerce (Autonomous)

तोलानी वाणिज्य महाविद्यालय (स्वायत्त)

About Us

History of the Institution

Governing Body / Management

The vision of Tolani College of Commerce is guided by a Governing Body. This body comprises eminent persons who are committed to the success of the College and share the vision that led to the founding of the College. The Governing Body prioritizes the goals of the College, approves the financial plans, decides on strategic issues and makes policy decisions.

While the Principal of the College is vested with full authority to make all operating decisions, the Principal is provided counsel by the Governing body collectively and by its members individually as needed. The Body also provides counsel to the Advisory Committee, College Development Cell and the School Committee.

Members of the Governing Body Academic Year : 2024-2025

Sr. NoName of the MembersCategory
1Dr. Sujata A. Naik – Chairperson of Tolani Education SocietyManagement – Chairperson
2Dr. Govind S. Shahani – Secretary of Tolani Education SocietyManagement – Member
3Mr. Rohet Tolani – Member of the Tolani Education SocietyManagement – Member
4Mr. Adhiraj Harish – Member of Tolani Education SocietyManagement – Member
5Mr. Prashant Hingorani – Member of Tolani Education SocietyManagement – Member
6Ms. Jyoti Ghosh – I/c. Vice Principal, Degree College, Tolani College of CommerceTeacher of the College – Member
7Dr. Ishtiyaq Chiplunkar – I/c. Co-ordinator, Degree College, Tolani College of CommerceTeacher of the College – Member
8Ms. Shristi Mulwani, Accounts In-charge of the CollegeAdministrative Staff of the College – Member
9Dr. Usha Mukundan – Retired Principal and Director of Ramniranjan Jhunjhunwala College of Arts, Science & Commerce (Autonomous)Educationist – Member
10Joint Director of Higher Education, Mumbai RegionState Government Nominee
11Dr. Maheshchandra Prabhakar Joshi – Principal, Chetana's Hazarimal Somani College of Commerce and Smt. Kusumtai Chaudhari College of ArtsUniversity of Mumbai Nominee
12Dr. Sadhana Venkatesh – I/c. Principal, Tolani College of CommerceMember Secretary

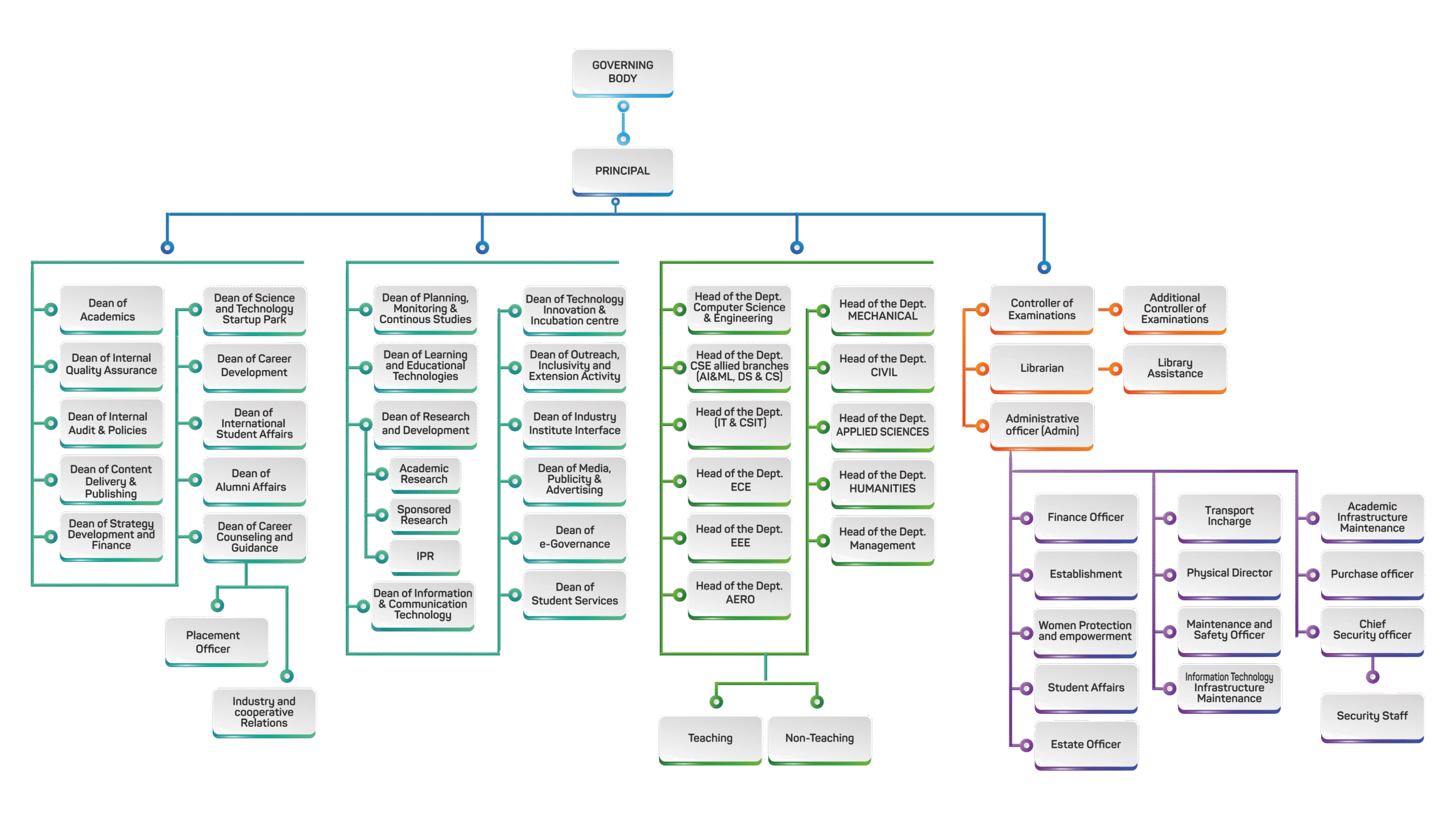
Organizational Chart

Institutional Values & Best Practices

Lorem ipsum dolor sit amet, consectetur adipiscing elit. Ut elit tellus, luctus nec ullamcorper mattis, pulvinar dapibus leo.Lorem ipsum dolor sit amet, consectetur adipiscing elit. Ut elit tellus, luctus nec ullamcorper mattis, pulvinar dapibus leo.Lorem ipsum dolor sit amet, consectetur adipiscing elit. Ut elit tellus, luctus nec ullamcorper mattis, pulvinar dapibus leo.Lorem ipsum dolor sit amet, consectetur adipiscing elit. Ut elit tellus, luctus nec ullamcorper mattis, pulvinar dapibus leo.Lorem ipsum dolor sit amet, consectetur adipiscing elit. Ut elit tellus, luctus nec ullamcorper mattis, pulvinar dapibus leo.Lorem ipsum dolor sit amet, consectetur adipiscing elit. Ut elit tellus, luctus nec ullamcorper mattis, pulvinar dapibus leo.

Admissions 2026–27 – Expression of Interest